About EVA
About EVA
Chairman's Address
Corporate philosophy
Company Profile
Management
Corporate Video
Group Honor Room
Development History
Environmental protection
Group Business
Electronics Business
Automotive Business
Information and Communications Technology Business
Customers and suppliers
Customer
Supplier
Investor Relations
Financial Report
Announcement
Company Briefing
Press Release
Stock Market
Corporate Governance
Investor Contact
Media Liaison
Group News
Latest News
Corporate Culture
Contact Us
Talent Introduction
Business Liaison
Supplier Consultation
Anti Fraud Hotline
language
English
Traditional Chinese
Japanese
Chinese
About EVA
About EVA
Chairman's Address
Corporate philosophy
Company Profile
Management
Corporate Video
Group Honor Room
Development History
Environmental protection
Group Business
Electronics Business
Automotive Business
Information and Communications Technology Business
Customers and suppliers
Customer
Supplier
Investor Relations
Financial Report
Announcement
Company Briefing
Press Release
Stock Market
Corporate Governance
Investor Contact
Media Liaison
Group News
Latest News
Corporate Culture
Contact Us
Talent Introduction
Business Liaison
Supplier Consultation
Anti Fraud Hotline
About EVA
About EVA
Chairman's Address
Corporate philosophy
Company Profile
Management
Corporate Video
Group Honor Room
Development History
Environmental protection
Company Profile
Home
About EVA
Company Profile
Distribution of production bases
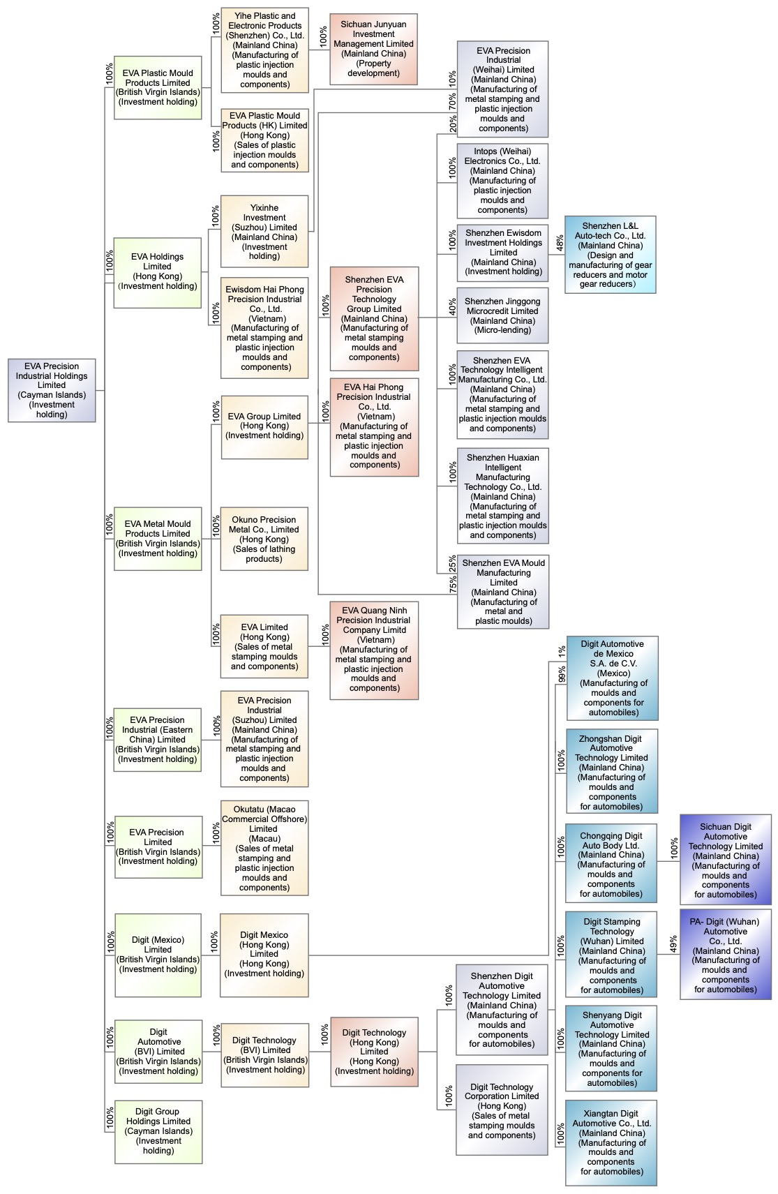
Equity Structure